Skip to content
ჩვენს შესახებ
Menu Toggle
შინაგანაწესი
სკოლის მისია / ხედვა / ღირებულებები
სასკოლო დებულება
სასწავლო გეგმა
მოსწავლეთა ჩარიცხვის მობილობის წესი
განცხადების საჩივრის პროცედურა
სახანძროს შესაბამისობის აქტი
სიახლეები
სტრუქტურა
გალერეა
ღონისძიებები
ბიბლიოთეკა
Menu Toggle
წიგნების კატალოგი
კონტაქტი
კონტაქტი
Main Menu
ჩვენს შესახებ
Menu Toggle
შინაგანაწესი
სკოლის მისია / ხედვა / ღირებულებები
სასკოლო დებულება
სასწავლო გეგმა
მოსწავლეთა ჩარიცხვის მობილობის წესი
განცხადების საჩივრის პროცედურა
სახანძროს შესაბამისობის აქტი
სიახლეები
სტრუქტურა
გალერეა
ღონისძიებები
ბიბლიოთეკა
Menu Toggle
წიგნების კატალოგი
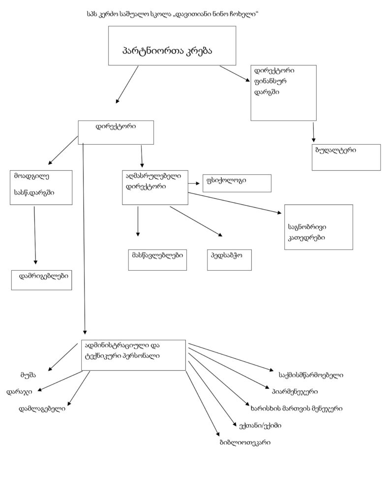
სტრუქტურა